Deze inhoud is alleen toegankelijk voor leden van deze site. Als je een bestaande gebruiker bent, log dan in. Nieuwe gebruikers kunnen zich hieronder aanmelden.
Je moet ingelogd zijn om in dienst meldingen te bekijken.
Je moet ingelogd zijn om uit dienst meldingen te bekijken.
Je moet ingelogd zijn om de actuele verjaardagen te bekijken.
Je moet ingelogd zijn om jubilarissen te bekijken.
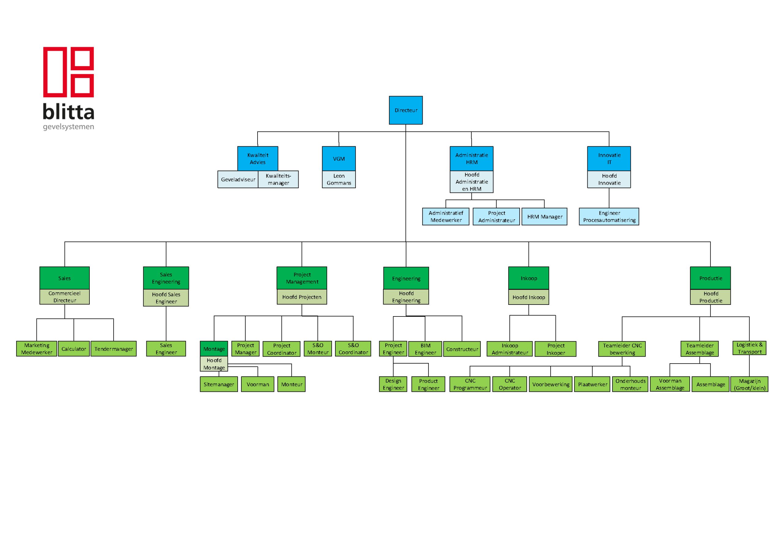
Organogram Blitta

